Instance Verification Kit (IVK)
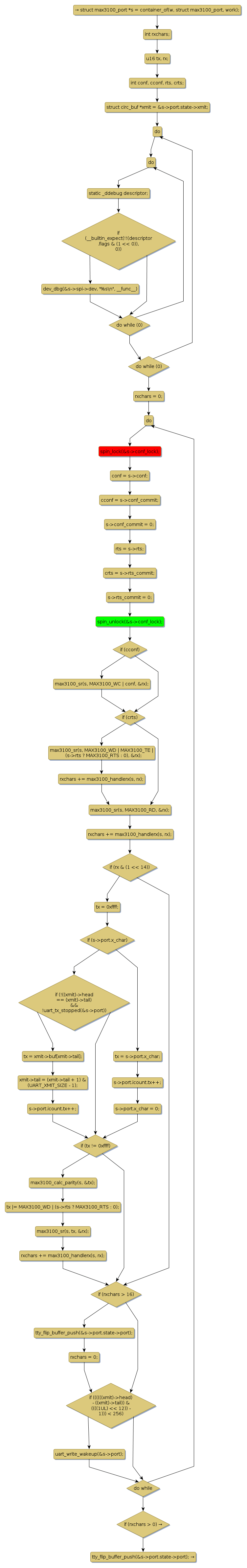
spin lock @ [6785+25+/linux-3.19-rc1/drivers/tty/serial/max3100.c]
Instance Signature: conf_lock
|
The Matching Pair Graph:
|
|
Function Name
|
Control Flow Graph (CFG)
|
Events Flow Graph (EFG)
|
Source Correspondence
|
|
max3100_work
|
|
|
[6508+12+/linux-3.19-rc1/drivers/tty/serial/max3100.c]
|